2011年04月29日
光・同軸インターフェイスキット「DHI-B-s」を再販!
(2012.04.04 UPDATE)
シャープ光コネクタを採用した、デジットオリジナルのデジタルオーディオ用、光・同軸インターフェイスキット「DHI-B-s」を販売開始しました!実は以前にも販売しておりましたが、光コネクタが入手できなくなり敢え無く販売中止となってしまいましたが、この度光コネクタ「GP1F32T」を入手することができましたので再販する運びとなりました。
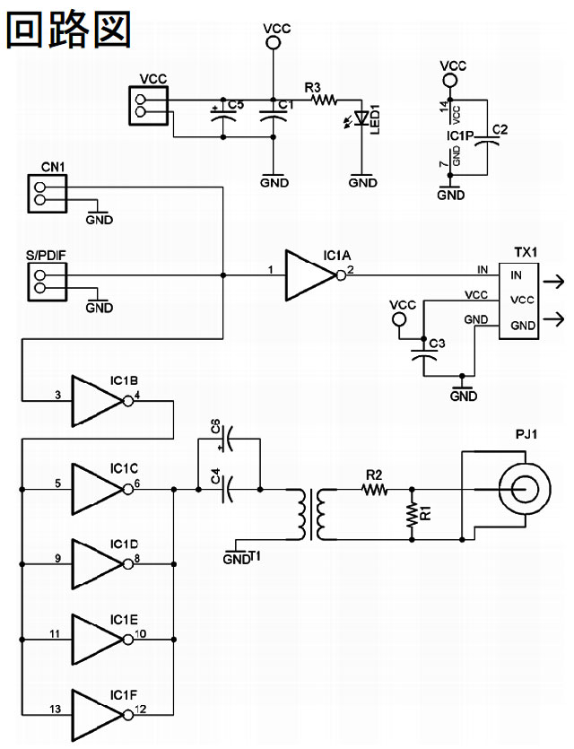
本キットは、オーディオデジタル信号(S/PDIF)を光と同軸(COAXIAL)に変換出力するユニットキットです。
光・同軸インターフェイスキット「DHI-B-s」


シャープ光コネクタ「GP1F32T」を採用!


デジタルオーディオ用光コネクタと聞けば”トスリンク”と連想してしまうほど、東芝のトスリンクが有名ですが、DHI-B-sに採用している光コネクタはシャープ「GP1F32T」です。
伝送速度は8Mbps。
パルストランス付き

同軸(コアキシャル)部にパルストランスを実装しております。


USBオーディオインターフェイスキット「USBANA2704」

デジットキットのUSBオーディオインターフェイスキット「USBANA2704」のデジタル出力(S/PDIF信号)を光と同軸に変換するのに最適です。また、自作デジタルオーディオ機器に本キットを使用すれば、外部デジタル出力部の製作負担を下げられます。
組立説明書(pdf)
光・同軸インターフェイスキット「DHI-B-s」 販売価格:¥1,000-
▼デジットキット 光・同軸インターフェイスキット
▼「DHI-B-s」はキット売り場にて販売中!

シャープ光コネクタを採用した、デジットオリジナルのデジタルオーディオ用、光・同軸インターフェイスキット「DHI-B-s」を販売開始しました!実は以前にも販売しておりましたが、光コネクタが入手できなくなり敢え無く販売中止となってしまいましたが、この度光コネクタ「GP1F32T」を入手することができましたので再販する運びとなりました。
本キットは、オーディオデジタル信号(S/PDIF)を光と同軸(COAXIAL)に変換出力するユニットキットです。
光・同軸インターフェイスキット「DHI-B-s」


シャープ光コネクタ「GP1F32T」を採用!


デジタルオーディオ用光コネクタと聞けば”トスリンク”と連想してしまうほど、東芝のトスリンクが有名ですが、DHI-B-sに採用している光コネクタはシャープ「GP1F32T」です。
伝送速度は8Mbps。
パルストランス付き

同軸(コアキシャル)部にパルストランスを実装しております。


USBオーディオインターフェイスキット「USBANA2704」

デジットキットのUSBオーディオインターフェイスキット「USBANA2704」のデジタル出力(S/PDIF信号)を光と同軸に変換するのに最適です。また、自作デジタルオーディオ機器に本キットを使用すれば、外部デジタル出力部の製作負担を下げられます。
組立説明書(pdf)
光・同軸インターフェイスキット「DHI-B-s」 販売価格:¥1,000-
▼デジットキット 光・同軸インターフェイスキット
▼「DHI-B-s」はキット売り場にて販売中!
