2011年05月03日
デジットオリジナル マイコン用学習ボード6種類販売開始!
AVRマイコン電子工作製作会では、ATmega168トレーニングボードキットをメインに行っており、LEDをON-OFFなどのI/Oについて体験したあと、次のステップとしてATmega168トレーニングボードキットの拡張オプションのマイコン用学習ボードをご用意しております。
ATmega168トレーニングボードキット ¥2,900-

マイコン用学習ボードは、ヘッダーピンを介してATmega168トレーニングボードキットとQIコネクタ付きワイヤーで簡単に接続でき、サンプルプログラムソースも配布しているため、すぐに動作させることができます。さらに、サンプルプログラムソースを変更することにより、ユーザー様オリジナルの動作をさせて楽しみながらプログラムの知識を得ていきます。
詳細はATmega168トレーニングボードキットBlog記事へ
そんなマイコン用学習ボードをこの度、デジット店頭にて販売することになりました。

マイコン用学習ボードのマニュアルはATmega168トレーニングボードキットを使用する事を前提で書かれておりますが、AVRにこだわらず、PICやH8など他のマイコンと接続して使用することも可能です。
AVRマイコン用に関しましては、サンプルプログラムをご用意しておりますが、AVR以外のマイコン用プログラムはユーザー様でご用意していただく必要がございますことをあらかじめご了承ください。
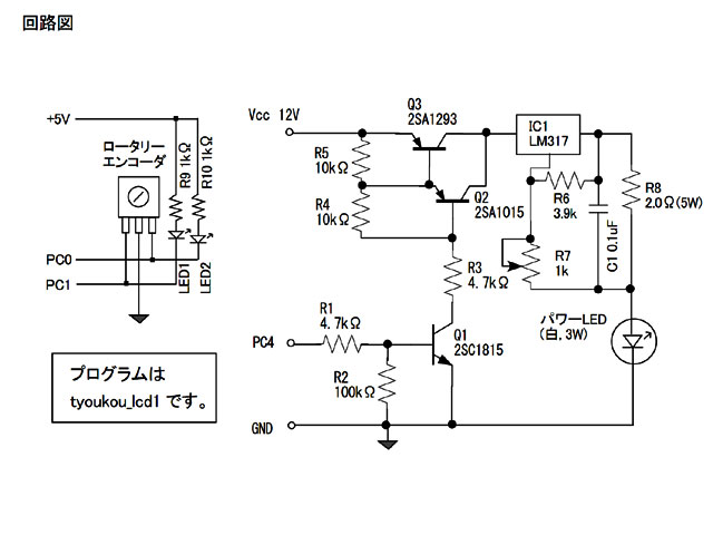
ハイパワーLEDPWMコントローラ基板


3W型ハイパワーLEDの明るさをPWM制御で調節する回路実験基板です。ロータリーエンコーダの出力を読み取り明るさを設定しハイパワーLED駆動回路を制御します。
LCDを取り付けることにより、ハイパワーLEDの明るさの段階(100)とON-OFF状態を表示できます。
※3W型ハイパワーLEDとLCDは別売となっております。
デジット店頭でデモを展示しておりますので、ぜひ店頭で体験してみてください。
取扱説明書
販売価格:¥1,300-
本キットはマイコンで制御することを前提となっておりますのでキット単体では動作いたしません。サンプルプログラムソース(AVRアセンブラ)はデジットホームページのサポート情報よりダウンロードできます。
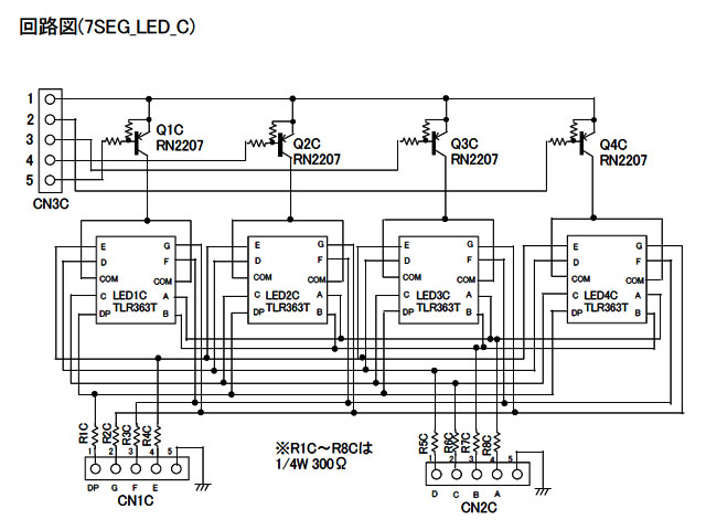
7セグLED温度計基板

温度センサICとしてメジャーなLM35DZを使って、温度を測定する回路実験基板です。温度は4桁の7セグLEDに表示します。LM35DZからの出力(10mV/℃)をオペアンプで増幅して、マイコン側でA/D変換します。7セグLEDはマイコン側で駆動し、表示データを与えることで、数字を表示します。
7セグLED表示部回路図□□□□温度センサ部回路図


本キットの基板は、LED表示部と温度センサ本体の2枚構成です。
本キットでは温度センサ回路は1ch分(半分)を使用します。
デジット店頭でデモを展示しておりますので、ぜひ店頭で体験してみてください。
取扱説明書
販売価格:¥1,800-
本キットはマイコンで制御することを前提となっておりますのでキット単体では動作いたしません。サンプルプログラムソース(AVRアセンブラ)はデジットホームページのサポート情報よりダウンロードできます。
温度センサLM35温度計基板(LCD表示バージョン)


温度を測定する回路実験基板で、動作原理は7セグLED版と同じくLM35DZからの出力(10mV/℃)をオペアンプで増幅して、マイコン側でA/D変換します。温度の表示にLCDを採用し、回路も2ch使用できます。
※LCDは別売となっております。
※回路は1chでも動作します。
取扱説明書
販売価格:¥1,300-
本キットはマイコンで制御することを前提となっておりますのでキット単体では動作いたしません。サンプルプログラムソース(AVRアセンブラ)はデジットホームページのサポート情報よりダウンロードできます。
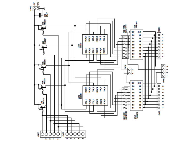
ドットLED電子掲示板基板


5×7のドットマトリクスLEDを2個使用して電光掲示板を作る回路実験基板です。基板上のラッチ(74HC373)の出力でドットマトリクスLEDを駆動しています。マイコン側でラッチに記憶させるデータを出力、2個あるラッチのどちらに表示データを記憶させるかを選択、そしてドットマトリクスLEDのどのラインを点灯させるかを選択しています。
サンプルプログラムソースを変更してお好みの文字を出力させることができます。
2桁表示(キット標準仕様)□□2枚組み合わせで4桁表示


基板を2枚組み合わせると4桁に表示の拡張を行えます。
デジット店頭でデモを展示しておりますので、ぜひ店頭で体験してみてください。
取扱説明書
販売価格:¥1,200-
本キットはマイコンで制御することを前提となっておりますのでキット単体では動作いたしません。サンプルプログラムソース(AVRアセンブラ)はデジットホームページのサポート情報よりダウンロードできます。
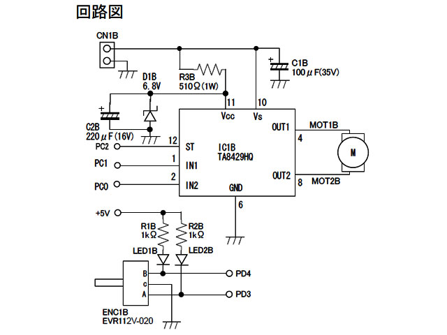
PWM DCモータコントローラ基板


DCモータドライバIC「TA8429HQ」を使用してDCモータの回転を制御する回路実験基板です。マイコンでロータリエンコーダの出力を読み取り、回転数を設定し、モータの回転方向と回転数を制御します。
マイコンに6個のスイッチを接続すると、時計周り(CW)・反時計周り(CCW)・ストップ・最大速度・中間速度・停止の制御が行えます。
LCDを接続すると回転スピード表示(244段階)、と回転方向(CW・CCW)の表示をします。
※DCモータは付属しております。
※LCDは別売です。
TA8429HQ DATASHEET
デジット店頭でデモを展示しておりますので、ぜひ店頭で体験してみてください。
取扱説明書
販売価格:¥1,200-
本キットはマイコンで制御することを前提となっておりますのでキット単体では動作いたしません。サンプルプログラムソース(AVRアセンブラ)はデジットホームページのサポート情報よりダウンロードできます。
ステッピングモータドライブ基板


NJM2670Dを使用したバイポーラタイプ・ステッピングモータの回転を制御する回路実験基板です。マイコン側でロータリエンコーダの出力を読み取って回転速度を設定し、ステッピングモータ駆動回路を制御します。マイコン側にスイッチを割り当て時計回り(CW)・反時計回り(CCW)・停止をの制御が行えます。
LCDを接続すると回転スピード表示(207段階)、と回転方向(CW・CCW)の表示をします。
※ステッピングモータとLCDは別売です。
NJM2670D DATASHEET
デジット店頭でデモを展示しておりますので、ぜひ店頭で体験してみてください。
取扱説明書
販売価格:¥1,250-
本キットはマイコンで制御することを前提となっておりますのでキット単体では動作いたしません。サンプルプログラムソース(AVRアセンブラ)はデジットホームページのサポート情報よりダウンロードできます。
バックライト付きLCD 16文字×4行


上記でご紹介したうちのLCDを使用するマイコン用学習ボードには、こちらをオススメいたします。
このLCDはAVRマイコン電子工作製作会でもよく使用されております。
販売価格:¥980-
ATmega168トレーニングボードキット ¥2,900-

AVRマイコン電子工作製作会同様、ATmega168トレーニングボードキットを使用すれば簡単に学習・実験が行えますのでオススメです!
詳細はATmega168トレーニングボードキットBlog記事へ
▼デジットオリジナル マイコン用学習ボードは
▼レジカウンタ並びのデジットキットのショーケースにて販売中!

ATmega168トレーニングボードキット ¥2,900-

マイコン用学習ボードは、ヘッダーピンを介してATmega168トレーニングボードキットとQIコネクタ付きワイヤーで簡単に接続でき、サンプルプログラムソースも配布しているため、すぐに動作させることができます。さらに、サンプルプログラムソースを変更することにより、ユーザー様オリジナルの動作をさせて楽しみながらプログラムの知識を得ていきます。
詳細はATmega168トレーニングボードキットBlog記事へ
そんなマイコン用学習ボードをこの度、デジット店頭にて販売することになりました。

マイコン用学習ボードのマニュアルはATmega168トレーニングボードキットを使用する事を前提で書かれておりますが、AVRにこだわらず、PICやH8など他のマイコンと接続して使用することも可能です。
AVRマイコン用に関しましては、サンプルプログラムをご用意しておりますが、AVR以外のマイコン用プログラムはユーザー様でご用意していただく必要がございますことをあらかじめご了承ください。
ハイパワーLEDPWMコントローラ基板


3W型ハイパワーLEDの明るさをPWM制御で調節する回路実験基板です。ロータリーエンコーダの出力を読み取り明るさを設定しハイパワーLED駆動回路を制御します。
LCDを取り付けることにより、ハイパワーLEDの明るさの段階(100)とON-OFF状態を表示できます。
※3W型ハイパワーLEDとLCDは別売となっております。
デジット店頭でデモを展示しておりますので、ぜひ店頭で体験してみてください。取扱説明書
販売価格:¥1,300-
本キットはマイコンで制御することを前提となっておりますのでキット単体では動作いたしません。サンプルプログラムソース(AVRアセンブラ)はデジットホームページのサポート情報よりダウンロードできます。
7セグLED温度計基板

温度センサICとしてメジャーなLM35DZを使って、温度を測定する回路実験基板です。温度は4桁の7セグLEDに表示します。LM35DZからの出力(10mV/℃)をオペアンプで増幅して、マイコン側でA/D変換します。7セグLEDはマイコン側で駆動し、表示データを与えることで、数字を表示します。
7セグLED表示部回路図□□□□温度センサ部回路図


本キットの基板は、LED表示部と温度センサ本体の2枚構成です。
本キットでは温度センサ回路は1ch分(半分)を使用します。
デジット店頭でデモを展示しておりますので、ぜひ店頭で体験してみてください。取扱説明書
販売価格:¥1,800-
本キットはマイコンで制御することを前提となっておりますのでキット単体では動作いたしません。サンプルプログラムソース(AVRアセンブラ)はデジットホームページのサポート情報よりダウンロードできます。
温度センサLM35温度計基板(LCD表示バージョン)


温度を測定する回路実験基板で、動作原理は7セグLED版と同じくLM35DZからの出力(10mV/℃)をオペアンプで増幅して、マイコン側でA/D変換します。温度の表示にLCDを採用し、回路も2ch使用できます。
※LCDは別売となっております。
※回路は1chでも動作します。
取扱説明書
販売価格:¥1,300-
本キットはマイコンで制御することを前提となっておりますのでキット単体では動作いたしません。サンプルプログラムソース(AVRアセンブラ)はデジットホームページのサポート情報よりダウンロードできます。
ドットLED電子掲示板基板


5×7のドットマトリクスLEDを2個使用して電光掲示板を作る回路実験基板です。基板上のラッチ(74HC373)の出力でドットマトリクスLEDを駆動しています。マイコン側でラッチに記憶させるデータを出力、2個あるラッチのどちらに表示データを記憶させるかを選択、そしてドットマトリクスLEDのどのラインを点灯させるかを選択しています。
サンプルプログラムソースを変更してお好みの文字を出力させることができます。
2桁表示(キット標準仕様)□□2枚組み合わせで4桁表示


基板を2枚組み合わせると4桁に表示の拡張を行えます。
デジット店頭でデモを展示しておりますので、ぜひ店頭で体験してみてください。
取扱説明書
販売価格:¥1,200-
本キットはマイコンで制御することを前提となっておりますのでキット単体では動作いたしません。サンプルプログラムソース(AVRアセンブラ)はデジットホームページのサポート情報よりダウンロードできます。
PWM DCモータコントローラ基板


DCモータドライバIC「TA8429HQ」を使用してDCモータの回転を制御する回路実験基板です。マイコンでロータリエンコーダの出力を読み取り、回転数を設定し、モータの回転方向と回転数を制御します。
マイコンに6個のスイッチを接続すると、時計周り(CW)・反時計周り(CCW)・ストップ・最大速度・中間速度・停止の制御が行えます。
LCDを接続すると回転スピード表示(244段階)、と回転方向(CW・CCW)の表示をします。
※DCモータは付属しております。
※LCDは別売です。
TA8429HQ DATASHEET
デジット店頭でデモを展示しておりますので、ぜひ店頭で体験してみてください。取扱説明書
販売価格:¥1,200-
本キットはマイコンで制御することを前提となっておりますのでキット単体では動作いたしません。サンプルプログラムソース(AVRアセンブラ)はデジットホームページのサポート情報よりダウンロードできます。
ステッピングモータドライブ基板


NJM2670Dを使用したバイポーラタイプ・ステッピングモータの回転を制御する回路実験基板です。マイコン側でロータリエンコーダの出力を読み取って回転速度を設定し、ステッピングモータ駆動回路を制御します。マイコン側にスイッチを割り当て時計回り(CW)・反時計回り(CCW)・停止をの制御が行えます。
LCDを接続すると回転スピード表示(207段階)、と回転方向(CW・CCW)の表示をします。
※ステッピングモータとLCDは別売です。
NJM2670D DATASHEET
デジット店頭でデモを展示しておりますので、ぜひ店頭で体験してみてください。取扱説明書
販売価格:¥1,250-
本キットはマイコンで制御することを前提となっておりますのでキット単体では動作いたしません。サンプルプログラムソース(AVRアセンブラ)はデジットホームページのサポート情報よりダウンロードできます。
バックライト付きLCD 16文字×4行


上記でご紹介したうちのLCDを使用するマイコン用学習ボードには、こちらをオススメいたします。
このLCDはAVRマイコン電子工作製作会でもよく使用されております。
販売価格:¥980-
ATmega168トレーニングボードキット ¥2,900-

AVRマイコン電子工作製作会同様、ATmega168トレーニングボードキットを使用すれば簡単に学習・実験が行えますのでオススメです!
詳細はATmega168トレーニングボードキットBlog記事へ
▼デジットオリジナル マイコン用学習ボードは
▼レジカウンタ並びのデジットキットのショーケースにて販売中!
