2011年08月11日
夏休みの工作に!1.5VでLED点灯回路キット
通常、白色LEDは電池1本(1.5V)で点灯させることはできません。
白色LEDは3.3V~の電圧が必要で、乾電池1本では電圧不足です。
電池の3本以上に増やして電流制限用の抵抗を入れれば白色LEDが
点灯しますが、電池の本数が増えると重たくなり、かさばります。
そこで、デジットオリジナル「1.5VでLED点灯回路キット」をご紹介いたします!

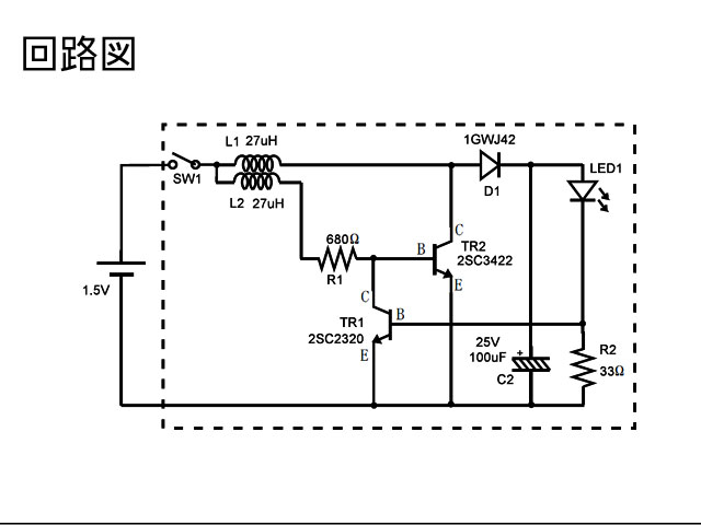
ブロッキング発振回路を利用したスイッチング昇圧回路で、1.5Vから3.6V以上に昇圧し、定電流回路により約18mAの一定電流で白色LEDを点灯させます。
一般的にブロッキング発振回路で使用するコイルは、鉄心やトロイダルコアに線を巻いて作ったりトランスを使用するものですが、デジットの1.5VでLED点灯回路キットの場合、マイクロインダクタを2本並べて使用しているのが特徴です。


マイクロインダクタは、一方が発振(フィードバック)用、もう一方が昇圧用で、2個同じ方向に並べることによって磁束結合しています
キットには白色LEDが付属しております。
夏休みの工作や自由研究に、昇圧回路の学習に最適なキットです。
また、完成後もちょっとしたLEDライト代わりに使用できますのでオススメです!
キット説明書
販売価格:¥380-
▼「1.5VでLED点灯回路キット」は
▼LED売り場の上にて吊り下げ販売中!

共立エレショップに登録しておりますので通販ご希望の方はご利用ください。
1.5VでLED点灯回路キット / LED1.5_5_KIT
白色LEDは3.3V~の電圧が必要で、乾電池1本では電圧不足です。
電池の3本以上に増やして電流制限用の抵抗を入れれば白色LEDが
点灯しますが、電池の本数が増えると重たくなり、かさばります。
そこで、デジットオリジナル「1.5VでLED点灯回路キット」をご紹介いたします!

ブロッキング発振回路を利用したスイッチング昇圧回路で、1.5Vから3.6V以上に昇圧し、定電流回路により約18mAの一定電流で白色LEDを点灯させます。
一般的にブロッキング発振回路で使用するコイルは、鉄心やトロイダルコアに線を巻いて作ったりトランスを使用するものですが、デジットの1.5VでLED点灯回路キットの場合、マイクロインダクタを2本並べて使用しているのが特徴です。


マイクロインダクタは、一方が発振(フィードバック)用、もう一方が昇圧用で、2個同じ方向に並べることによって磁束結合しています
キットには白色LEDが付属しております。
夏休みの工作や自由研究に、昇圧回路の学習に最適なキットです。
また、完成後もちょっとしたLEDライト代わりに使用できますのでオススメです!
キット説明書
販売価格:¥380-
▼「1.5VでLED点灯回路キット」は
▼LED売り場の上にて吊り下げ販売中!

共立エレショップに登録しておりますので通販ご希望の方はご利用ください。
1.5VでLED点灯回路キット / LED1.5_5_KIT