2011年11月03日
オーディオ用DAコンバータ[Wolfson編]
オーディオ用DAコンバータを新たに取り揃えましたので、従来より取扱いのあるものも含めてご紹介します。
今回は「Wolfson Microelectronics」のオーディオDAコンバータです。
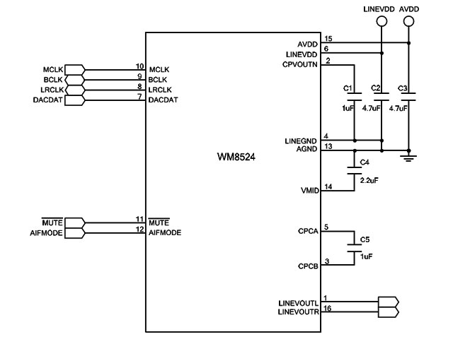
24bit 192kHzオーディオDAコンバータ「WM8524GEDT」


応用回路例

周辺部品も少なく、とても簡単な回路です。
【主な仕様】
サンプリング周波数fs:8kHz ~ 192kHz
オーディオデータビット:24bit
データフォーマット:右寄せ / 左寄せ / I2S
システムクロック:128 / 192 / 256 / 384 / 512 / 768 / 1152fs / 自動検出
DNR:104dB、SNR:106dB、THD:-89dB
ラインレベル出力:2Vrms
ミュート:120dB
設定:ハードウェアモード
パッケージ:TSSOP-16ピン(0.65mmピッチ)
電源電圧:単一電源3.3V
DATASHEET
販売価格:¥350-
通販ご希望の方は共立エレショップへ!
24bit 192kHzオーディオD/AコンバータIC / WM8524GEDT
24bit 192kHzオーディオDAコンバータ「WM8740SEDS/V」


【主な仕様】
サンプリング周波数fs:8kHz ~ 192kHz
オーディオデータビット:16 / 20 / 24bit
データフォーマット:右寄せ / 左寄せ / I2S
システムクロック:128 / 192 / 256 / 384 / 512 / 768fs / 自動検出
SNR:117dB、THD:-104dB
平衡電圧出力
ミュート:120dB
設定:ハードウェアモード / ソフトウェアモード(SPI)
ミュート、デジタルデエンファシス
デジタルアッテネータ(ソフトウェアモード)
フェイズリバース(ソフトウェアモード)
デジタルフィルタ(バイパス可)
roll-off:シャープ / スロー
パッケージ:SSOP-28ピン(0.65mmピッチ)
電源電圧:3.3~5V
DATASHEET
販売価格:¥1,380-
通販ご希望の方は共立エレショップへ!
24bit 192kHzハイエンドオーディオD/AコンバータIC / WM8740SEDS/V
32bit 192kHzオーディオDAコンバータ「WM8741GEDS/V」


【主な仕様】
サンプリング周波数fs:32kHz ~ 192kHz
オーディオデータビット:16 / 20 / 24 / 32bit(ソフトウェアモード)
オーディオデータビット:16 / 24bit(ハードウェアモード)
データフォーマット:右寄せ / 左寄せ / I2S
システムクロック:128 / 192 / 256 / 384 / 512 / 768fs / 自動検出
DNR:125dB、SNR:123dB、THD:-100dB
平衡電圧出力
ミュート:120dB
設定:ハードウェアモード / ソフトウェアモード(2線 / 3線)
ソフトミュート、DSDサポート
デジタルアッテネータ(ソフトウェアモード)
デジタルフィルタ(バイパス可)
roll-off:シャープ / スロー
デジタルデエンファシス ゼロフラグ
WM8740ピンコンパチ
パッケージ:SSOP-28ピン(0.65mmピッチ)
セパレート電源電圧:アナログ5V、デジタル3.3V
DATASHEET
販売価格:¥3,150-
通販ご希望の方は共立エレショップへ!
32bitサポート 192kHzハイエンドオーディオD/AコンバータIC / WM8741GEDS/V
同じWolfson社の、24bit 192kHz対応デジタルオーディオインターフェイスIC「WM8805GEDS/V」も取り扱っています!


詳しくはBlog記事をご覧ください!
Wolfson社のオーディオDAコンバータIC各種は
レジカウンタ並びのオーディICコーナーにて販売中!

今回は「Wolfson Microelectronics」のオーディオDAコンバータです。
24bit 192kHzオーディオDAコンバータ「WM8524GEDT」


応用回路例

周辺部品も少なく、とても簡単な回路です。
【主な仕様】
サンプリング周波数fs:8kHz ~ 192kHz
オーディオデータビット:24bit
データフォーマット:右寄せ / 左寄せ / I2S
システムクロック:128 / 192 / 256 / 384 / 512 / 768 / 1152fs / 自動検出
DNR:104dB、SNR:106dB、THD:-89dB
ラインレベル出力:2Vrms
ミュート:120dB
設定:ハードウェアモード
パッケージ:TSSOP-16ピン(0.65mmピッチ)
電源電圧:単一電源3.3V
DATASHEET
販売価格:¥350-
通販ご希望の方は共立エレショップへ!
24bit 192kHzオーディオD/AコンバータIC / WM8524GEDT
24bit 192kHzオーディオDAコンバータ「WM8740SEDS/V」


【主な仕様】
サンプリング周波数fs:8kHz ~ 192kHz
オーディオデータビット:16 / 20 / 24bit
データフォーマット:右寄せ / 左寄せ / I2S
システムクロック:128 / 192 / 256 / 384 / 512 / 768fs / 自動検出
SNR:117dB、THD:-104dB
平衡電圧出力
ミュート:120dB
設定:ハードウェアモード / ソフトウェアモード(SPI)
ミュート、デジタルデエンファシス
デジタルアッテネータ(ソフトウェアモード)
フェイズリバース(ソフトウェアモード)
デジタルフィルタ(バイパス可)
roll-off:シャープ / スロー
パッケージ:SSOP-28ピン(0.65mmピッチ)
電源電圧:3.3~5V
DATASHEET
販売価格:¥1,380-
通販ご希望の方は共立エレショップへ!
24bit 192kHzハイエンドオーディオD/AコンバータIC / WM8740SEDS/V
32bit 192kHzオーディオDAコンバータ「WM8741GEDS/V」


【主な仕様】
サンプリング周波数fs:32kHz ~ 192kHz
オーディオデータビット:16 / 20 / 24 / 32bit(ソフトウェアモード)
オーディオデータビット:16 / 24bit(ハードウェアモード)
データフォーマット:右寄せ / 左寄せ / I2S
システムクロック:128 / 192 / 256 / 384 / 512 / 768fs / 自動検出
DNR:125dB、SNR:123dB、THD:-100dB
平衡電圧出力
ミュート:120dB
設定:ハードウェアモード / ソフトウェアモード(2線 / 3線)
ソフトミュート、DSDサポート
デジタルアッテネータ(ソフトウェアモード)
デジタルフィルタ(バイパス可)
roll-off:シャープ / スロー
デジタルデエンファシス ゼロフラグ
WM8740ピンコンパチ
パッケージ:SSOP-28ピン(0.65mmピッチ)
セパレート電源電圧:アナログ5V、デジタル3.3V
DATASHEET
販売価格:¥3,150-
通販ご希望の方は共立エレショップへ!
32bitサポート 192kHzハイエンドオーディオD/AコンバータIC / WM8741GEDS/V
| 【ご注意】 ソフトウェアモードのあるDAコンバータはハードウェアモードに設定した場合、機能が制限されます。 |
同じWolfson社の、24bit 192kHz対応デジタルオーディオインターフェイスIC「WM8805GEDS/V」も取り扱っています!


詳しくはBlog記事をご覧ください!
Wolfson社のオーディオDAコンバータIC各種は
レジカウンタ並びのオーディICコーナーにて販売中!
