2013年03月12日
1W 超小型絶縁タイプDC-DCコンバータ「MAU100シリーズ」
MINIMAX社 1W級 超小型絶縁タイプのDC-DCコンバータ「MAU100シリーズ」をご紹介します。


外形W19.5×D6.1×H10.2mmと超小型、スイッチングタイプなので発熱が少なく高効率、入出力絶縁タイプです。
ピンはシングルインライン、ピン間隔2.54mmピッチのため、ユニバーサル基板にハンダ付けができますので扱いやすいのも特徴の一つです。

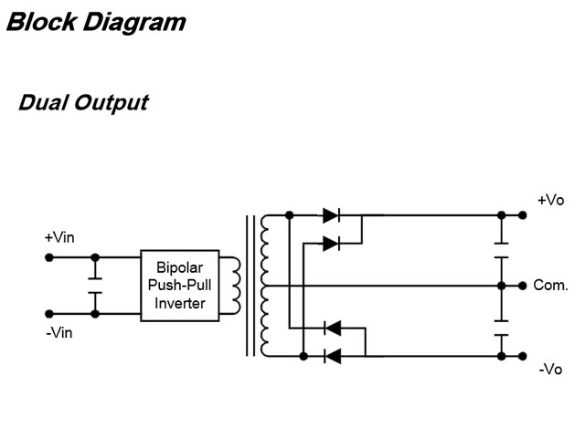
入力は5Vと12Vの2タイプ、出力はシングル出力8種類とデュアル出力6種類の2タイプ、合計で14種類取りそろえておりますので、用途に合わせてお選びください。
◆MAU100シリーズ取り扱いリスト(型番:入力 ⇒ 出力)
シングル出力タイプ 販売価格:各¥815-


・MAU101:DC5V ⇒ DC3.3V 260mA(Max.) 効率:73%(Typ.)
・MAU102:DC5V ⇒ DC5V 200mA(Max.) 効率:71%(Typ.)
・MAU103:DC5V ⇒ DC9V 110mA(Max.) 効率:76%(Typ.)
・MAU104:DC5V ⇒ DC12V 84mA(Max.) 効率:78%(Typ.)
・MAU111:DC12V ⇒ DC3.3V 260mA(Max.) 効率:74%(Typ.)
・MAU112:DC12V ⇒ DC5V 200mA(Max.) 効率:73%(Typ.)
・MAU113:DC12V ⇒ DC9V 110mA(Max.) 効率:78%(Typ.)
・MAU114:DC12V ⇒ DC12V 84mA(Max.) 効率:80%(Typ.)
※出力は非安定出力タイプのため無負荷時の電圧は高くなります。
デュアル出力タイプ 販売価格:各¥815-


・MAU106:DC5V ⇒ ±DC5V(DC10V) ±100mA(Max.) 効率:72%(Typ.)
・MAU107:DC5V ⇒ ±DC9V(DC18V) ±56mA(Max.) 効率:77%(Typ.)
・MAU108:DC5V ⇒ ±DC12V(DC24V) ±42mA(Max.) 効率:78%(Typ.)
・MAU116:DC12V ⇒ ±DC5V(DC10V) ±100mA(Max.) 効率:74%(Typ.)
・MAU117:DC12V ⇒ ±DC9V(DC18V) ±56mA(Max.) 効率:79%(Typ.)
・MAU118:DC12V ⇒ ±DC12V(DC24V) ±42mA(Max.) 効率:81%(Typ.)
※出力は非安定出力タイプのため無負荷時の電圧は高くなります。
【MAU100シリーズの主な仕様】
・入力レンジ:DC5V入力(4.5~5.5V) / DC12V入力(10.8~13.2V)
・効率:最大81%
・絶縁耐圧:1000VDC(60秒)
・絶縁抵抗:1000MΩ
・スイッチング周波数:100kHz
・動作温度範囲:-40 ~+85℃
・非安定化タイプ
・2.54mmピッチ
・外形19.5×6.1×10.2mm
DATASHEET
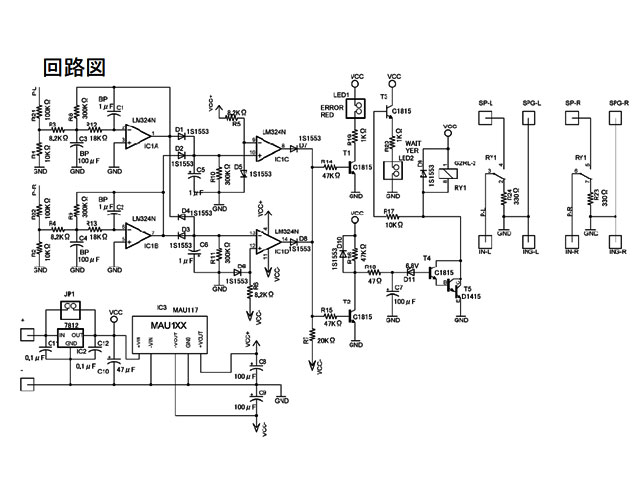
◆デジットオリジナルキットにも採用


スピーカプロテクタキットDC電源タイプ「DC_SPP.B」 に「MAU117」を使用しております。スピーカプロテクタキッットについてはBlog記事をご覧ください。
▼1W 超小型絶縁タイプDC-DCコンバータ「MAU100シリーズ」は
▼三端子レギュレータの売り場の棚にて販売中です!

共立エレショップに登録しておりますので通販ご希望の方はご利用ください。
1W 超小型絶縁タイプDC-DCコンバータ「MAU100シリーズ」